MENU

Process control of liquid milk

In today’s dairy industry every drop of milk counts in the quest for efficient production and optimal use of resources. As incoming milk accounts for at least 50 % of production costs, this aspect of production is the prime target for improving the outcome of the dairy process.

 

 

A strategy that has shown positive results at dairies around the globe is to control the content of incoming milk using a sensor installed in the process.
 
By installing an in-line sensor, dairy producers can get key data from the process every few seconds, for instance for fat content.  This allows closer control of production according to targets for both quality and yield. Adjustments to the process can be made either manually or by using the result data in connection with a PLC system for fully automated real-time control.

The value of in-line process control

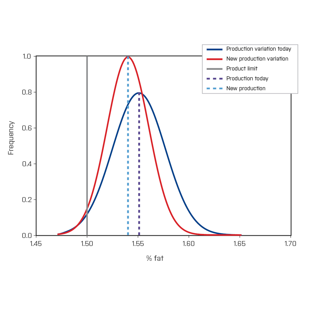
The graph opposite visualizes the principle of process control in relation to the content of fat in milk as it flows into the dairy.

 

The blue curve shows the original range of variation in fat. The red curve shows the reduced variation achieved with process control. This allows the production target (blue dotted line) for fat to be moved closer to the industry specification of 1.5 %. Significant gains in output can be made with no impact on quality and with no risk of overstepping the 1.5 % threshold.

Graph
Profit graph

Profit example

In this example, an annual saving of EUR 90,544 per year is achieved through a reduction in fat content in the milk of 0.01 %. While 0.01 % might not sound like much, it soon adds up from both a financial and a production efficiency perspective. The consistent savings in fat have an immediate impact on economy while efficient use of the milk allows more product to be made from the same milk. 

 

In the above example, a sensor is installed in a pipe close to the blender. Measurements are made every ten seconds with a guaranteed accuracy of 0.05 %. In practice however, the typical accuracy recorded at numerous installations at dairy plants has been shown to be 0.02 % - 0.03 %.

 

The result data is fed to a PLC system where it is used to automatically control input. The process can now react to process changes in real time and the variation in fat content can be reduced. Fat targets can be met more precisely with a positive effect on mass balance.

Where to measure

It’s the number one question in process control. And, for a good reason. Wherever the sensor is positioned, it must provide data that is actionable, otherwise the payback will be of limited or no value. But get it right and the return on investment is immediate. A classic example is the process control of fat in milk close to the blender. Hear more in this short video overview.

How it works and what you need to know

The following illustrates a typical set-up for control of fat content in milk 

 

 

1) A sample loop that continuously feeds the analyzer unit

2) The FOSS ProcesScan™ 2 analyzer unit. The solid metal casing houses an infrared analyzer which uses the same technology as the renowned FOSS MilkoScan™ FT3 analyzer (FTIR technology)

3) As part of the installation, the unit is connected to the plant’s PLC system in a closed integration with no compromise to data security

4) A benchtop FTIR analyzer (MilkoScan FT3)

5) A number of connectivity and software services making it simple to run the system and monitor the performance of the sensor and analyzer

 

Secure, non-cloud interface to control systems

The solution includes an in-built Linux Processor, so no extra PLC is needed to interface with a PLC or Scada system. The open platform communications (OPC) standard is used as it is one of the most important communication standards for industry 4.0.

 

The OPC/UA PLC interface is a state-of-the-art interface that does not involve the use of cloud technology thereby promoting cyber security. However, there is still the option to use cloud-based services to monitor and maintain the performance of the instrument. This is because the servers can only respond to input messages and can never initiate communication with clients. Accordingly, a range of cloud-based services from FOSS can be used with top security. In this case, no data from the local control system is shared with the analysis unit which is monitored and managed online via a separate system with no interference or connection to the local control system.

 

 

High performance infrared sensor and analyzer unit

Measurements are made using fourier infrared infrared (FTIR) technology with a solution called the ProcesScan 2. FOSS has been a front runner in the application of FTIR since the 1990’s and today has become the gold standard for testing liquid samples. Today more than 80 % of global milk supply is tested with FTIR technology used in FOSS MilkoScan instruments.

 

Exactly the same technology is used in the ProcesScan 2 solution described here except that the instrument is enclosed in robust cabinet making it insensitive to vibration, heat and humidity. Samples of milk are presented to the unit every ten seconds via a sample interface connected to the flow of milk just after the blender.

 

 

Up and running in a few days

The FTIR technology works on fundamental information derived from the mid-infrared spectrum. This produces strong and sharp spectral peaks giving a very clear signal and making the whole process of installing and adjusting the instrument to local conditions a straightforward task.

 

The calibrations (also known as analytics packages) supplied with the solution are based on a large pool of reference data which covers a very wide variety of sample types. The calibrations are pre-made using a technique called artificial neural networking (ANN) that is ideal for handling the large volume of data. Only minor adjustments using local data will be required to ‘tune in’ the system to your particular production. What’s more, the stability of measurements across units makes it simple to install multiple units across different production lines. If updates to calibrations are required, for example, in response to changing raw material characteristics, this does not require a lot of work to roll-out.

 

 

Diamond sample interface avoids worry about instrument wear

The sample is analysed directly without sample preparation and a clean of the instrument flow system is performed automatically after each test before the next is started. In the heart of the measurement system is a key component called a cuvette that ensures the correct presentation to the infrared light. A diamond cuvette is used to ensure that wear from the constant flow of samples and clean cycles does not affect results.

 

 

  

Diamond cuvette

The purpose built ProcesScan™ 2 diamond cuvette is fully integrable in all CIP routines due to a diamond cuvette and a very robust flow system

 

 

Automatic performance check as part of every measurement

The ProcesScan 2 solution described here is a second generation of the groundbreaking ProcesScan concept originally launched by FOSS in 1999.


While working on the same principles, the new version improves the concept on many levels. One such way is that it has significantly reduced the time and expertise required to keep the instrument running exactly as it should. For instance, a manual procedure was previously required to compensate for possible impacts on analytical performance. This was typically done once or twice a month. Now the instrument does this automatically every few seconds as part of every measurement cycle. Manual work is avoided and performance is improved with a significantly reduced cost of ownership and daily work for the operators.

 

 

Simple to benchmark against MilkoScan™ FT3

Performance validation is an option that allows you to validate ProcesScan 2 predictions using a FOSS benchtop analyzer such as MilkoScan FT3 as a reference, without any manual entry of data.

Samples are measured and registered by the ProcesScan 2 and benchtop analyzer respectively to eliminate the risk of error and secure optimal performance. Using integration, connectivity and automation the results matched are saved via cloud and are ready for evaluation and reporting using digital services.

Chart with butter analysis process

Stay informed - with insights and news from FOSS

Stay ahead of your competitors! Get fresh knowledge and valuable insights about trends, challenges and opportunities related to analytics in your business, directly in your inbox.

Something went wrong!

Sorry, we were not able to send your form.
back to top icon
The content is hosted on YouTube.com (Third Party). By showing the content you accept the use of Marketing Cookies on Fossanalytics.com. You can change the settings anytime. To learn more, visit our Cookie Policy.